江门市政府门户网站
繁体
政务微博
政务微信
公积金咨询电话:12329
网站支持IPv6
江门市住房和城乡建设局
网站首页
政务公开
机构职能
工作动态
通知公告
政策文件
重点领域信息公开
必威中文官网
必威官方首页官网
必威西蒙
必威西汉姆联入口
必威西汉姆联网页
住房公积金
住宅专项维修资金
公房管理
物业管理
住房保障
建设管理
建筑科技
建筑市场管理
建筑工程管理
城市建设
村镇建设
专题专栏
优化营商环境
江门市工程建设项目审批制度改革专栏
法治政府建设和法治宣传教育专栏
政务服务
Betway必威手机版
政策解读
当前位置:
首页
>
betway必威游戏平台
>
江门市住房和城乡建设局
>
政务公开
>
政策文件
>
政策解读
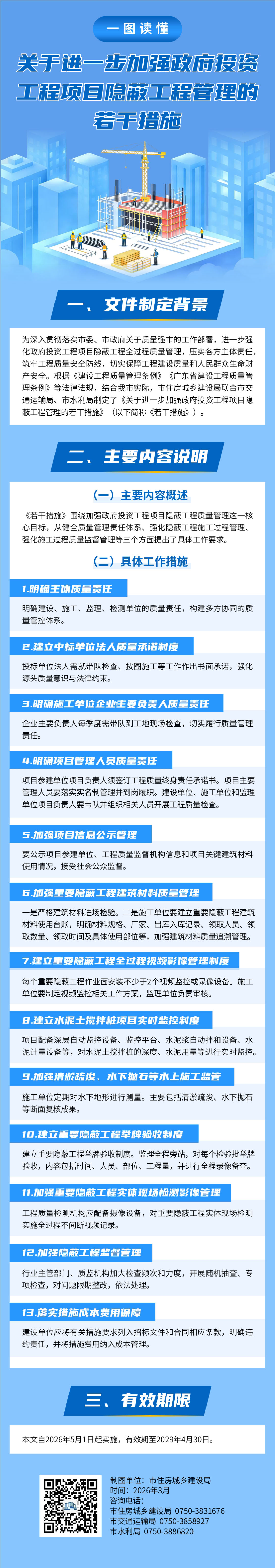
图解:关于进一步加强政府投资项目隐蔽工程质量管理的若干措施
发布时间:2026-04-03 16:47:05
来源:工程质量安全监管科
字体【
大
中
小
】
分享到:
关于印发《关于进一步加强政府投资项目隐蔽工程质量管理的若干措施》的通知(江建〔2026〕50号)
文本解读:关于进一步加强政府投资工程项目隐蔽工程管理的若干措施
相关稿件:
附件下载:
扫一扫在手机打开当前页
【TOP】
【
打印页面
】【
关闭页面
】
map