江门市政府门户网站
繁体
政务微信
网站支持IPV6
江门市卫生健康局
网站首页
政务公开
机构职能
领导介绍
工作动态
通知公告
上级要闻
行政执法
必威登录首页大全官网
必威登录备用网站官网入口
必威官方登录首页
必威备用网
必威登录入口平台官网
公共企事业单位信息公开
政务服务
Betway必威手机版
党群工作
必威betway中文版官网入口
专题专栏
健康江门
通知公告
当前位置:
首页
>
betway必威游戏平台
>
江门市卫生健康局
>
政务公开
>
通知公告
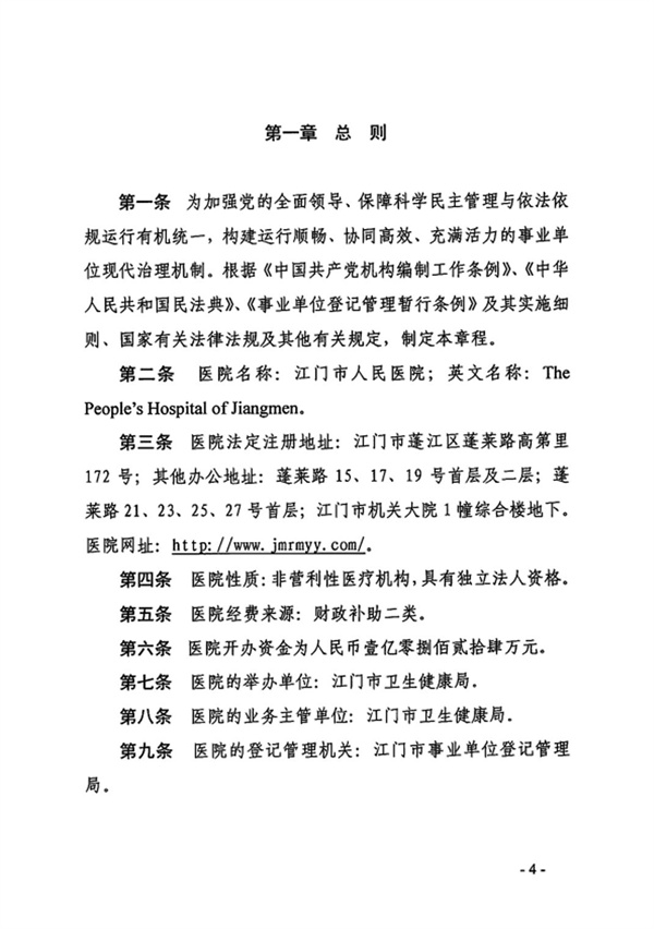
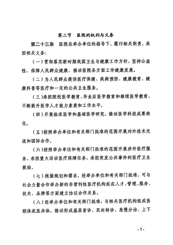
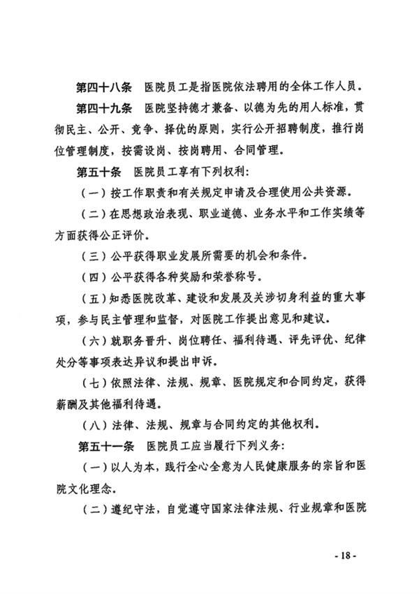
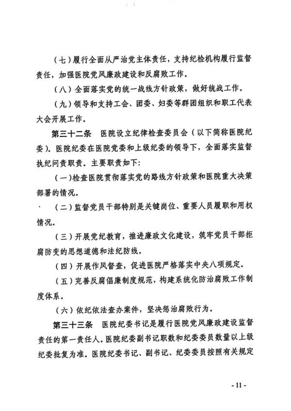
江门市人民医院章程
发布时间:2024-04-24 18:07:29
来源:江门市人民医院
字体【
大
中
小
】
分享到:
附件下载:
扫一扫在手机打开当前页
【TOP】
【
打印页面
】【
关闭页面
】
map