2025年广东省中小学实验教学领域两项重要赛事近日相继收官。我市教师在这两个高规格、强竞争的舞台上均发挥出色,捷报频传,以丰硕的成果集中展示了我市实验教学改革的深厚底蕴与教师队伍卓越的专业风采。
一起来看获奖名单
↓↓↓
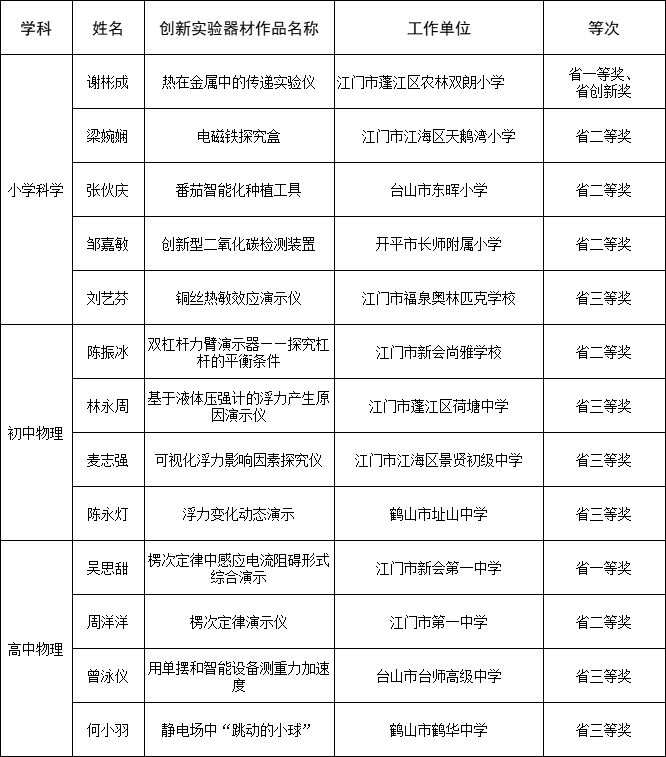
2025年广东省中学物理和小学科学实验
教师(实验管理员)实验操作与创新技能竞赛
获奖情况

2025年广东省中小学
实验教学能力展示活动案例获奖情况

✓
实验操作与创新技能竞赛功底扎实,创意齐飞
2025年广东省中学物理和小学科学实验教师(实验管理员)实验操作与创新技能竞赛于11月在广东第二师范学院举行,我市选拔派出的13名教师代表,在紧凑的赛程中沉着应对、发挥出色。

上午进行常规实验操作技能比拼,要求教师在限定时间内规范、熟练完成指定学生实验;下午则为创新实验器材开发展示,参赛教师需现场演示并解说其自主研发的、适用于实际教学的创新教具或装置。这全面考察了教师的实践基本功、应变能力与创新意识。我市教师凭借扎实的实验教学基本功和巧妙的创新设计,最终斩获省一等奖2项、二等奖5项、三等奖6项,其中1人兼获创新奖。


实验教学能力展示活动
✓
融合科技,案例优秀
2025年广东省中小学实验教学能力展示活动旨在搭建交流桥梁、推动实验教学规范化实施、促进传统实验与现代科技融合为核心目标,提升教师实验教学水平,落实立德树人根本任务。活动覆盖小学科学、初高中物理、化学、生物学等多个学科,我市提前组织开展市级优秀案例遴选活动,经过精心打磨,择优推荐10个高质量案例参赛。最终,在省级评审中,我市案例以创新性、实践性和教学价值脱颖而出,荣获3个省一等奖、4个省二等奖、3个省三等奖的好成绩。
两项省级赛事的优异成绩,既是参赛教师个人辛勤付出的成果,更是我市长期重视并持续推进实验教学改革的体现。近年来,我市通过搭建教研平台、举办多层次技能竞赛、推动教育技术与实验教学深度融合等方式,持续加强实验教师队伍建设,不断提升实验教学质量。 下一步,我市将总结推广优秀参赛案例与创新经验,进一步深化实验教学改革,优化实验教学资源配置,持续提升教师的实验教学能力与创新实践水平,让实验教学成为培养学生科学素养、创新精神与实践能力的重要载体,为教育高质量发展注入更强劲的动力。
江门市政府门户网站

粤公网安备 44070302000670

